- Big Data News Weekly
- Posts
- š¤ GitHub Copilot SDK
š¤ GitHub Copilot SDK
š¦¾Plus: š£ļø Google brings on Humeās CEO, engineers

Hey folks! Letās get into Big Data and AI crazinessā¦
In today's edition: What's Shaping the Future of Data?
š§©Types and Examples of NoSQL Databases
šExposing SaaS functionality to agents in lieu of MCP
šUnconventional PostgreSQL Optimizations
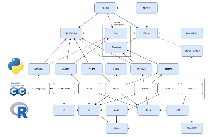
šSpatial data science languages: commonalities and needs
š Sen. Markey questions ChatGPT ads
š± TikTok forms US joint venture, names Adam Presser CEO
š” AI Tutorial:How to apply AI to real work problems in 5 minutes
š¤ AI Tools and Data Tools to checkout

GitHub Copilot SDK allows developers to embed the same agentic core that powers GitHub Copilot CLI into any application. It provides programmatic access to the same production-tested execution loop, so developers don't have to manage context across turns, orchestrate tools and commands, route between models, integrate MCP servers, or think through permissions, safety boundaries, and failure modes.
You Can't Automate Good Judgement
AI promises speed and efficiency, but itās leaving many leaders feeling more overwhelmed than ever.
The real problem isnāt technology.
Itās the pressure to do more with less ā without losing what makes your leadership effective.
BELAY created the free resource 5 Traits AI Canāt Replace & Why They Matter More Than Ever to help leaders pinpoint where AI can help and where human judgment is still essential.
At BELAY, we help leaders accomplish more by matching them with top-tier, U.S.-based Executive Assistants who bring the discernment, foresight, and relational intelligence that AI canāt replicate.
That way, you can focus on vision. Not systems.

NoSQL databases are growing with very rapid speed because of their exciting features like more flexibility and scalability, schema-free architecture, easy replication support, simple API, consistent / BASE (not ACID), support for big data and more.

There is a lot of power in composing CLIs. With some creativity, it's possible for an individual to maintain CLIs instead of an MCP server. This post discusses how to expose SaaS functionality to agents without MCP. It provides examples of how to do so by giving an agent access to Google Docs and to Google Groups.

When it comes to database optimization, developers often reach for the same old tools: rewrite the query slightly differently, slap an index on a column, denormalize, analyze, vacuum, cluster, repeat. Conventional techniques are effective, but sometimes being creative can really pay off! In this article, I present unconventional optimization techniques in PostgreSQLā¦

Recent workshops brought together several developers, educators and users of software packages extending popular languages for spatial data handling, with a primary focus on R, Python and Julia. Common challenges discussed included handling of spatial or spatio-temporal support, geodetic coordinates
Most of us are not marathon runners or Crossfitters, yet many hydration drinks are made with excess sodium designed for these intense athletes. Surprisingly, an estimated 75 percent of Americans are chronically dehydrated*. This can stem from many reasons, like simply not drinking enough water, or from taking certain medicationsā¦
Native Hydrate offers a solution with clean ingredients, zero sugar, essential minerals (vital to key bodily functions), all 9 essential amino acids (for muscle support, recovery, and focus), and high bioavailability.
šØāš» Data Tools, Libraries
Recode allows developers to run remote development environments on their own cloud.
Astro is a web framework for building fast, content-focused websites. It features server-side rendering, image optimization, Markdown support, and a custom build engine. Version 1.0 was recently released.
DNS Reaper is a subdomain takeover tool that can be used as an attacker, defender, or bug hunting tool.
AI News:

Google DeepMind hired Hume AI's CEO and roughly seven engineers as part of a new licensing agreement, marking the latest acqui-hire move by the tech giant ā with Humeās emotionally intelligent voice tech set to be integrated into Gemini. CEO Alan Cowen and the engineering hires will help integrate voice and emotional intelligence into Google's models, including Gemini's voice features.
All the stories worth knowingāall in one place.
Business. Tech. Finance. Culture. If itās worth knowing, itās in the Brew.
Morning Brewās free daily newsletter keeps 4+ million readers in the loop with stories that are smart, quick, and actually fun to read. Youāll learn something new every morning ā and maybe even flex your brain with one of our crosswords or quizzes while youāre at it.
Get the news that makes you think, laugh, and maybe even brag about how informed you are.

Google has rolled out Personal Intelligence to AI Pro and Ultra subscribers, allowing them to opt in to connect Gmail and Google Photos to AI Mode in Search for tailored, context-aware results.

Sen. Ed Markey (D-MA) has sent letters to OpenAI and six other AI companies demanding transparency about advertising plans in chatbots, warning that embedded ads "raise significant concerns for consumer protection, privacy, and the safety of young users."

TikTok has formed a joint venture to keep its platform operating in the US. Adam Presser, who has worked at TikTok for almost four years and was previously a senior executive at Warner Bros., will be the CEO of TikTok USDS Joint Venture. TikTok CEO Shou Chew will be a director. The joint venture will operate under defined safeguards that protect national security.

Capital One Financial has agreed to buy Brex for $5.15 billion in cash and stock. Brex launched in 2017 to cater to startups that ran into difficulties getting corporate cards from traditional players. It is one of the youngest US startups to join the billion-dollar valuation club. Capital One expects to close the deal in the second quarter.
Go from AI overwhelmed to AI savvy professional
AI will eliminate 300 million jobs in the next 5 years.
Yours doesn't have to be one of them.
Here's how to future-proof your career:
Join the Superhuman AI newsletter - read by 1M+ professionals
Learn AI skills in 3 mins a day
Become the AI expert on your team
AI Tutorial
How to apply AI to real work problems in 5 minutes

ProfAI helps your team find and build real AI use cases, not just summarize notes. Hereās how to create an AI use case with ProfAI:
Create a free ProfAI account
Describe your role, projects, and responsibilities
Open the Use Cases tab
Pick a recommended use case or create your own
Follow ProfAIās prompts to personalize the use case to your work
Personalize your use case using ProfAIās prompts
Get a customized action plan and a ready-to-use prompt
Open it in your LLM, then save or share it with your team
Now you have an AI use case that you can re-use, share, and iterate on.
š„Top AI tools to increase productivity:
Nectar AI is an AI companion platform where users can create and roleplay
FeatureShark is an all-in-one platform designed to revolutionize how you collect and manage customer feedback.
BeadPattern, AI-powered perler bead pattern maker with smart color matching.
Brandmaven is a brand intelligence platform for marketers, powered by AI.
SEOzilla - Let AI Transform Your SEO: Publish Articles That Rank Every Day
SellerPic is an AI SaaS platform purpose-built for e-commerce sellers
Undress AI Tool is a website that offers a deepnude application, allowing users to create modified images
Screenloop is the ultimate Talent Operations Platform, seamlessly integrating a next-gen ATS
View our database of all the best AI tools for your needs: aitoolsup.com
Have cool resources to share? Submit AI tool
A.I. Generated Image of the Day
š Tidal hymn

Recommended reading:
SPONSOR US
Get your product in front of Big Data & AI enthusiasts
Our newsletter is read by thousands of tech professionals, investors, engineers, managers, and business owners around the world.
Interested in Sponsoring the Big Data News Weekly Newsletter?Get in touch today
What did you think of today's email?Your feedback helps me create better emails for you! |




